骨软骨(OC)缺损由创伤、退行性关节疾病或感染引发,因同时涉及关节软骨和软骨下骨,是骨科领域的重大挑战。软骨无血管的特性以及骨软骨界面复杂的生物力学特征,严重限制了机体自身的修复机制,常导致疼痛、功能障碍,甚至发展为骨关节炎。
当前的临床策略,如微骨折、自体移植/异体移植以及细胞疗法等,均未能实现骨软骨修复所需的结构与功能整合,无法达成持久修复的效果,因此迫切需要创新的解决方案。传统的骨软骨修复支架策略,例如模拟软骨和骨层的双层设计,往往存在力学不匹配、界面整合性差以及孔隙梯度不合理等问题,进而导致载荷传递不佳和细胞浸润受限。
天然生物材料虽具有生物相容性和类细胞外基质特性,但在承重区域面临降解速度快、机械稳定性不足等局限;合成聚合物和陶瓷材料虽可调节降解性能和强度,却存在生物惰性,需要进行表面修饰或添加生长因子。组织工程学致力于开发能够仿生复制天然骨软骨组织层级结构和生化信号的支架,为解决这一难题提供了变革性思路。
1. 实验材料:采用聚乙烯醇(PVA)、甘油(GC)、kartogenin(KGN)、纳米羟基磷灰石(nHA)、75%乙醇以及聚环氧乙烷(PEO)作为生物墨水成分,所有材料均未经过进一步纯化处理。
2. 3D打印墨水制备:
3. 3D打印过程:使用自制3D打印机(喷嘴直径250μm)打印NPH、HPH和THMH支架。THMH支架经一步冻融循环(-20℃ 6小时,25℃ 4小时)和75%乙醇处理2小时,去除PEO和过量甘油,得到最终支架。
4. 表征方法:通过扫描电子显微镜(SEM)、光学显微镜、傅里叶变换红外光谱(FTIR)、X射线衍射(XRD)、动态流变分析、拉伸、压缩、弯曲及循环拉伸测试等对支架的形貌、结构、力学性能进行表征。
5. 细胞实验:培养骨髓间充质干细胞(BMSCs),通过CCK-8法、活死细胞染色评估支架生物相容性;采用碱性磷酸酶(ALP)染色、茜素红(AR)染色、实时聚合酶链反应(RT-PCR)、免疫荧光染色等检测支架对BMSCs成骨和成软骨分化的影响;进行转录组测序分析差异表达基因及相关信号通路。
6. 动物实验:将64只6-8周龄雄性SD大鼠随机分为4组(NPH、HPH、THMH和空白组),在股骨髁建立骨软骨缺损模型(直径2mm×深度3mm),植入相应支架或不做处理。术后6周和12周处死大鼠,通过大体观察、Micro-CT扫描、组织学染色(HE、番红O-固绿、免疫组织化学、免疫荧光染色)、序列荧光染色等评估骨软骨修复效果;进行有限元分析评估生物力学性能;检测主要器官组织评估体内生物相容性。
本研究开发了一种拓扑分层机械水凝胶(THMH)支架,采用集成3D打印技术,具有仿生双层结构,能够模拟天然骨软骨微环境。该支架整合了纳米多孔软骨模拟层和大孔成骨层,通过梯度孔隙相互连接,以促进营养物质运输、血管形成和细胞间通讯。
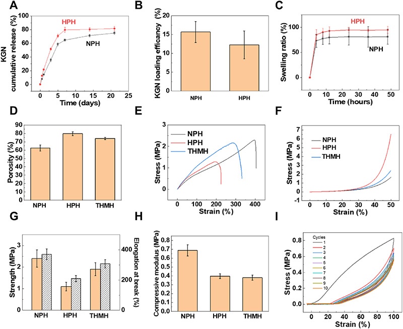
PVA被选为支架基质,因其具有良好的生物相容性、可调节的物理交联特性和灵活的拓扑结构控制能力。THMH的力学异质结构实现了无缝的力学过渡,类似天然骨软骨界面,其纳米孔(85±28nm)用于营养交换和生长因子保留,大孔(324±37μm)用于细胞迁移和血管形成。
1. 结构与力学性能:SEM图像显示THMH具有层级多孔结构,界面结合牢固;FTIR和XRD证实KGN和nHA成功整合到支架中;动态力学分析表明纳米多孔层具有更高的储能模量和损耗模量;力学测试显示THMH具有良好的弹性、拉伸强度(1.9±0.3MPa)、断裂伸长率(308±27%)和抗疲劳性能,在100次循环拉伸后仍保留90.6%的原始强度。
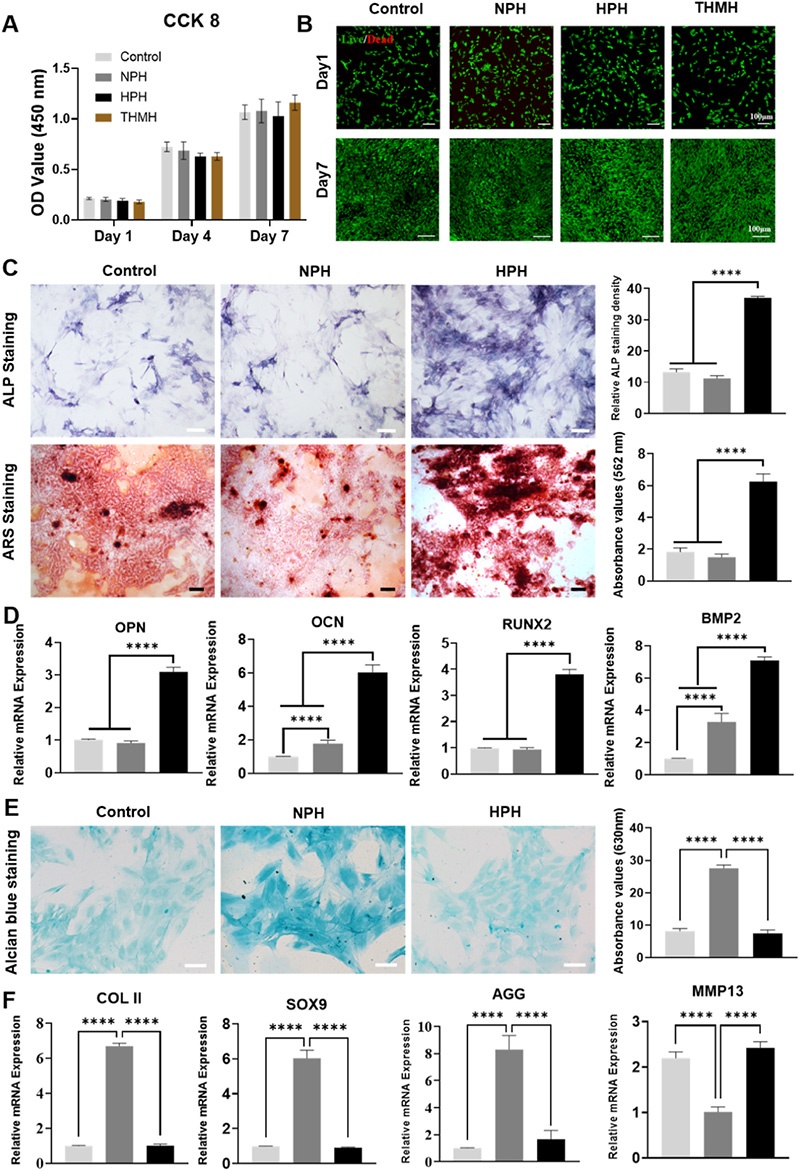
2. 体外生物性能:CCK-8法和活死细胞染色证明THMH具有优异的生物相容性;Alcian蓝染色、RT-PCR和免疫荧光染色显示NPH层能显著促进BMSCs成软骨分化,抑制软骨肥大分化;ALP染色、AR染色、RT-PCR和免疫荧光染色表明HPH层可有效促进BMSCs成骨分化。
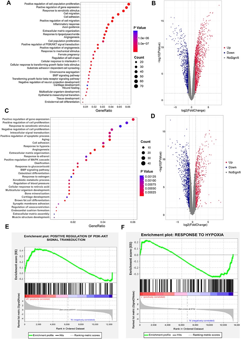
3. 转录组分析:NPH组差异表达基因富集于机械刺激响应、细胞增殖迁移粘附正调控、细胞外基质组织及PI3K-AKT信号通路,提示其通过力学性能和KGN激活整合素-PI3K-AKT信号轴促进成软骨分化;HPH组差异表达基因富集于细胞粘附增殖、细胞外基质组织、缺氧响应及BMP信号通路,其层级多孔结构改善了内部缺氧环境,促进成骨分化。
4. 体内修复效果:
本研究成功开发了一种集成3D打印的拓扑分层机械水凝胶(THMH)支架,其仿生双层结构、梯度孔隙和力学梯度特性协同作用,实现了骨软骨缺损的高效修复。
THMH的纳米多孔软骨模拟层通过力学性能和KGN激活整合素-PI3K-AKT信号轴,促进BMSCs成软骨分化并抑制软骨肥大分化;大孔成骨层则通过层级多孔结构改善内部缺氧环境,促进BMSCs成骨分化。体内外实验证实,THMH具有优异的生物相容性、力学性能和骨软骨再生能力,在大鼠骨软骨缺损模型中实现了近乎完全的骨软骨再生。
该研究为骨软骨修复提供了一种具有变革性的平台,兼具生物力学稳健性和生物功能保真度,有望解决复杂骨软骨再生面临的临床挑战,为承重骨软骨组织的修复提供了可扩展的解决方案。
| 项目< | 详情 |
|---|---|
| 论文标题 | Integrated 3D printing of topologically hierarchical mechanical hydrogel for accelerating osteochondral regeneration(拓扑分层机械水凝胶的集成3D打印用于加速骨软骨再生) |
| 发表期刊 | Bioactive Materials |
| 发表年份 | 2026年 |
| 卷期页码 | 55卷,679-692页 |
| DOI | https://doi.org/10.1016/j.bioactmat.2025.09.018 |
| 作者 | Xiang-Jun Zha、Ting-Xian Ling、Qiang Xiao、Zhuo-Xi Chen、Yao Zhang、Ji-Gang Huang*、Zong-Ke Zhou* |
|
|
全面解析森工DIW墨水直写3D打印机在该类研究中功能匹配情况及需定制功能,帮助用户更好地选择合适的3D打印设备及功能模块。
由于小编学识所限,文中内容难免存在疏漏或不足之处。若您发现任何错误或值得商榷的观点,恳请不吝指正,
小编将第一时间修正完善。感谢您的包容与支持!
本文内容来源于网络公开素材,发布的目的在于学术交流、研讨分享,
如相关内容涉及侵权,请联系我们,将第一时间下架内容!

森工科技AutoBio系列生物3D打印机专业版和旗舰版应用于科研场景该怎么选择?

直写式(DIW)陶瓷 3D 打印机:科研领域的材料创新利器

论文分分享 I Structure design of an innovative 3-dimensional-printed emulsion carrier for stabilizing pol

森工科技亮相第四届陶瓷增材制造前沿科学家论坛 罗建旭发表“高性能非金属材料挤出直写与粘接剂喷射工艺解决方案”主题报告

森工科技 AutoBio2000多通道食品3D打印机助力深圳大学化学与环境工程学院食品科学与工程系范方辉团队登顶食品工程 TOP 期刊

DIW直写3D打印机在陶瓷材料科研领域的应用及优势