研究内容
图1展示了作者所提出的基于厚度控制的4D生物打印策略,其核心在于利用含有甲基丙烯酰(GelMA)、明胶和二维金属碳/氮化物(MXene)的智能水凝胶(MX/GG水凝胶),通过单次紫外曝光在打印结构中形成不同厚度区域,从而产生交联度的梯度。该梯度引发空间各向异性的溶胀行为,使得结构在水化后可实现单向或双向的可控弯曲变形。
图1 利用直写生物3D打印机打印具有可编程的湿度响应性3D变形的载有细胞的MX/GG水凝胶的4D生物打印的示意图
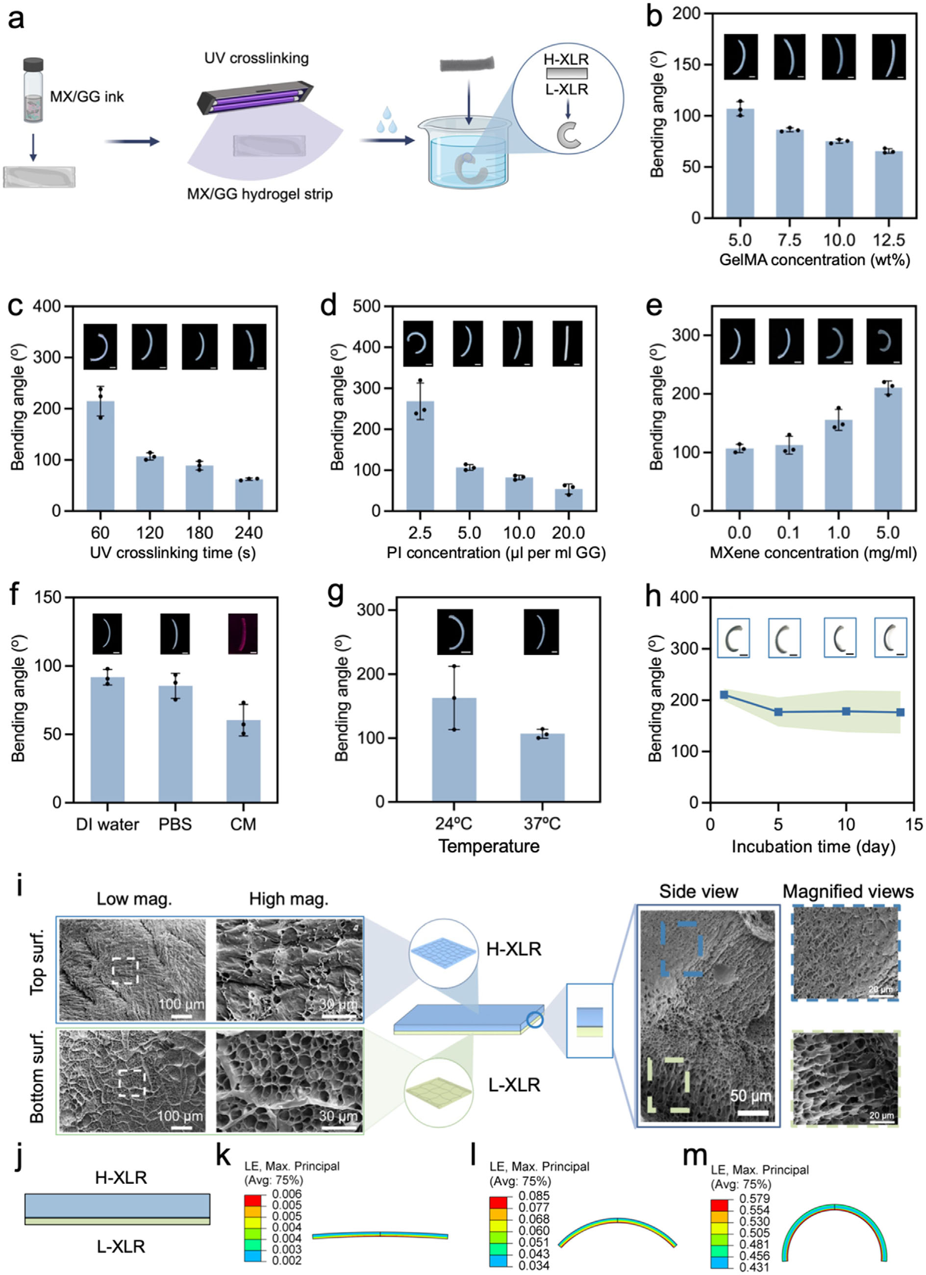
作者首先探究了通过单次UV照射在MX/GG水凝胶条中构建交联梯度,从而实现湿度触发的自弯曲形状变形行为,相关结果如图2所示:
- 图2(b–d):增加GelMA浓度、延长UV照射时间及提高光引发剂浓度均会降低水凝胶条的弯曲角度。
- 图2(e):引入MXene可显著增强水凝胶条的弯曲能力,这是因为其优异的紫外吸收性能促进了更大的交联梯度形成。
- 图2(f–g):外部环境对形变能力的影响——在细胞培养液和37°C条件下,水凝胶弯曲程度均有所降低。
- 图2(h):MXene浓度为5.0 mg/mL的5.0MX/GG水凝胶在室温下可维持弯曲状态至少两周。
- 图2(i):SEM图像证实了交联梯度的存在,靠近UV光源的顶部区域(H-XLR)结构更致密、孔隙率更低,底部区域(L-XLR)则相反。
- 图2(j–m):通过有限元分析(FEA)进一步验证了该交联梯度设计策略的有效性,模拟弯曲结果与实验一致。
图2 MX/GG水凝胶的形状变形行为的优化和潜在机制的阐明
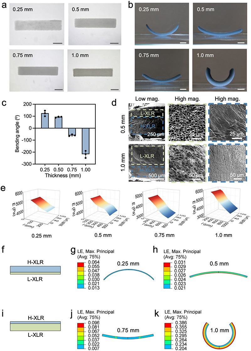
随后,作者研究了MXene浓度为1.0 mg/mL的1.0 MX/GG水凝胶厚度调控形状变形的能力,相关结果如图3所示:
- 图3(b):不同厚度的条状水凝胶在去离子水中表现出显著弯曲差异。
- 图3(c):弯曲方向具有厚度依赖性——0.25 mm和0.5 mm的水凝胶向一个方向弯曲,0.75 mm和1.0 mm的水凝胶向相反方向弯曲。
- 图3(d):SEM图像揭示沿厚度方向可形成交联梯度区域(H-XLR与L-XLR),较薄水凝胶中H-XLR占主导,较厚水凝胶中L-XLR为主,导致弯曲方向不同。
- 图3(f–k):有限元仿真结果与实验结果一致,模拟出不同厚度水凝胶条在相同UV照射下的不同弯曲行为。
图3 4D打印的MXene浓度为1.0 mg/mL的1.0 MX/GG水凝胶条的厚度(t)依赖性自弯曲行为和潜在的H-XLR/L-XLR比率依赖性形状变形机制
最后,作者展示了利用厚度编码策略实现的多方向自弯曲复杂结构的4D打印实例,验证了该策略在生物仿生结构构建中的适用性,相关结果如图4、图5所示:
- 图4(a):模拟珊瑚虫形态的打印构型,在去离子水中膨胀后可自发形成环状主体和外展足部。
- 图4(b):减小主体厚度和足宽后,结构变形成类似蜈蚣的形态,与有限元模拟预测一致。
- 图4(c–d):类蟹和类蝎结构的打印及形变效果,均由单次UV曝光下的厚度梯度驱动,与FEA模拟结果高度一致。
- 图5:载细胞MX/GG水凝胶的4D生物打印验证——1.0MX/GG水凝胶支架可支持PC12细胞的高存活率和增殖(图5b–h),载PC12细胞的自弯曲结构在体外培养7-14天可实现细胞分化(图5i–o),载HUVEC细胞的自弯曲结构在14天培养中维持弯曲能力且细胞形态正常(图5p–r)。
图4 FEA模拟引导的结构的4D打印,其具有响应于湿度的单向自弯曲(从左到右:CAD设计、FEA模型、模拟自弯曲行为、打印图案及变形后3D结构照片,包括三臂夹持器、四臂夹持器、五瓣花)
图5 载细胞MX/GG水凝胶的4D生物打印
























